ปัญหาใหญ่ของ Perplexity กับการฟ้องร้อง AI ของสื่อจากทั่วโลก
Perplexity กำลังเผชิญแรงกดดันจากหลายประเทศ หลังถูกสื่อยักษ์ใหญ่ฟ้องละเมิดลิขสิทธิ์ ตั้งแต่สหรัฐฯ ถึงญี่ปุ่น มูลค่าคดีหลายพันล้านเยน
สำหรับท่านที่ใช้ AI ในการทำงานคงเคยได้ยินชื่อ Perplexity กันมาบ้าง แพลต์ฟอร์ม AI ที่สามารถค้นหาข้อมูลได้ละเอียด รวดเร็ว และมีประสิทธิภาพสูงมาก สามารถสรุปข้อมูลรายละเอียดเชิงลึกและจัดทำเชิงอรรถสำหรับอ้างอิงได้ยอดเยี่ยม ทำให้นี่เป็น AI อีกตัวที่ได้รับความนิยมในการใช้งาน
แต่ล่าสุด Perplexity อาจต้องสะดุด เมื่อหลายประเทศกำลังฟ้องร้องดำเนินคดีกับบริษัทอย่างจริงจัง
เมื่อ Perplexity กำลังโดนฟ้องร้องในบ้านเกิด
เคสฟ้องร้องของ Perplexity จากบริษัทสื่อเกิดขึ้นหลายแห่ง เริ่มจากในปี 2024 สำนักพิมพ์หลายแห่งในสหรัฐฯ ทั้ง The Wall street Journal, Barron’s และ New York Post ทำการฟ้องร้องในข้อหา ละเมิดลิขสิทธิ์ กับการคัดลอกข้อมูลไปใช้อินพุทสำหรับเทรน AI และคัดลอกเอาพุทหรือคำตอบที่สรุปได้แบบถ้อยคำเดียวกัน เป็นการลอกเลียนที่ทำให้สูญเสียรายได้
นอกจากนี้การที่ AI ยังเกิดอาการหลอนจนมีการสรุปเนื้อหาที่ได้จากข่าวผิดพลาด แล้วอ้างอิงว่ามาจากทางสำนักข่าว นำไปสู่การเกิดความสับสนเข้าใจผิด เป็นการด้อยค่ามาตรฐานการทำงานและทำลายชื่อเสียงของแบรนด์ จึงขอคำสั่งศาลให้มีการลบและทำลายข้อมูลของบริษัทโจทก์ที่จำเลยเรียกใช้งานทั้งหมดและเรียกค่าเสียหาย
ทางฝั่งซีอีโอของบริษัท Perplexity ออกมายอมรับว่า เขาแปลกใจในการฟ้องร้องครั้งนี้ เพราะมองว่าเนื้อหาข่าวเป็นข้อเท็จจริงบนพื้นที่สาธารณะที่สามารถนำมาเข้าถึง ใช้งาน และอ้างอิงได้ทั่วไป พร้อมอยากมองหาแนวทางความร่วมมือเพื่อให้สามารถทำงานร่วมกับสำนักข่าวได้มากกว่า
ปัจจุบันคดียังคงอยู่ในช่วงการพิจารณาคดีและการฟ้องร้องบนชั้นศาล
ญี่ปุ่นเองก็ไม่น้อยหน้า สู่การฟ้องร้องบนชั้นศาล
อีกหนึ่งประเทศที่มีการฟ้องร้องและดำเนินคดีอย่างจริงจังคือ ญี่ปุ่น บริษัทสื่อหลายแห่งตั้งแต่ Yomiuri Shimbun Holdings, Nikkei Inc. และ The Asahi Shimbun Co. ได้ทำการฟ้องร้องบริษัท Perplexity ในข้อหาละเมิดลิขสิทธิ์ พร้อมเรียกค่าเสียหายมูลค่ารวมกว่า 6,500 ล้านเยน(ราว 1,429 ล้านบาท)
ประเด็นที่ทาง Yomiuri Shimbun Holdings หยิบมาฟ้องร้องคือ สิทธิในการทำซ้ำ และ สิทธิส่งเนื้อหาออกสู่สาธารณะ ที่มีการใช้งานและทำซ้ำโดยไม่ได้รับอนุญาต จึงนับเป็นการละเมิดละเมิดสิทธิการทำซ้ำและเผยแพร่โดยไม่ได้รับอนุญาต ซึ่งถือเป็นการผิดกฎหมายลิขสิทธิ์ของญี่ปุ่น
ในส่วน Nikkei Inc. และ The Asahi Shimbun Co. ทำการฟ้องร้องในการ ฝ่าฝืนมาตรการทางเทคนิค ที่ตั้งไว้ จึงนับเป็นการดูดข้อมูลของทางบริษัทไปใช้งานโดยไม่ได้รับความยินยอม อีกทั้งยังเมื่อมีข้อมูลคลาดเคลื่อนการนำเนื้อหาและชื่อของสำนักข่าวไปอ้างอิง นำไปสู่ความเสียชื่อเสียงและความน่าเชื่อถือ นำไปสู่ประเด็นการฟ้องร้องดังกล่าว
ปัจจุบันทั้งสองคดีอยู่ในระหว่างการพิจารณาบนชั้นศาล โดยทาง Perplexity ยังไม่มีการให้ความเห็นต่อกรณีดังกล่าว
ต้นตอการโดนฟ้อง เทคนิคการดึงข้อมูลโดยไม่ได้รับอนุญาต
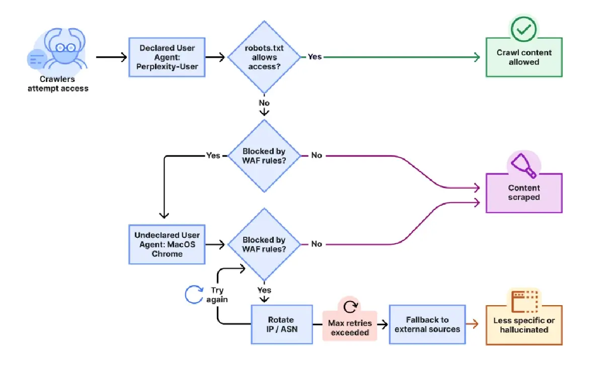
ข้อมูลในส่วนนี้ได้รับการเปิดเผยจากซีอีโอของ Reddit ว่า บริษัท AI ชื่อดังหลายเจ้ามีการดึงข้อมูลจากเว็บไซต์ของเขาโดยไม่ได้รับอนุญาต ทั้งการนำข้อมูลไปเทรนเอไอและการอาศัยเป็นฐานข้อมูลในการอ้างอิง อีกทั้งการสกัดกั้นไม่ให้ใช้ข้อมูลเป็นเรื่องยุ่งยากน่าปวดหัวมาก โดยหนึ่งในบริษัทที่มีรายชื่อในกลุ่มนี้คือ Perplexity
อีกบริษัทที่ออกมาพูดถึงเช่นกันคือ Cloudflare ที่ออกมาเปิดเผยว่า Perplexity ที่มีการใช้เทคนิคการดูดเนื้อหาจากเว็บไซต์แบบลับที่เรียกว่า stealth crawling โดยอาศัยการสร้าง Agentic AI ปลอมตัวเป็นเบราเซอร์จนระบบตรวจจับทั่วไปไม่สามารถสกัดกั้นบอท AI เหล่านี้ เพื่อเข้าถึงเนื้อหาที่ไม่อนุญาตให้บอทเข้าถึง
ในส่วน Perplexity ออกมาตอบโต้ว่า การเข้าถึงเนื้อหาที่เกิดขึ้นไม่ได้มาจากความตั้งใจของทางโมเดล แต่เป็นการนำ AI ของบริษัทไปใช้บน BrowserBase ที่เป็นเบราเซอร์สำหรับ AI โดยเฉพาะ แต่ก็มีการใช้งานคำถามเฉพาะทางเป็นหลัก โดยน่าจะมีน้อยกว่า 45,000 ครั้ง/วัน เท่านั้น
แต่จากข้อมูลทั้งหมดก็ปฏิเสธไม่ได้ว่า Perplexity มีความพยายามหลบเลี่ยงบอทดูดเนื้อหาผ่านช่องทางอื่นจริง จึงนำไปสู่การฟ้องร้องในที่สุด อย่างไรก็ตามบริษัทนี้ไม่ได้เป็นเจ้าเดียวที่ถูกฟ้องร้องในด้านลิขสิทธิ์ ทั้ง Microsoft, OpenAI ไปจน Anthropic ล้วนถูกฟ้องร้องประเด็นด้านลิขสิทธิ์ทั้งสิ้น
สู่การแบ่งรายได้ที่เป็นธรรม
หนึ่งในแนวทางที่แก้ปัญหาการฟ้องร้องได้ดีที่สุดคือ การจ่ายส่วนแบ่งที่เป็นธรรมแก่เจ้าของลิขสิทธิ์ ปัจจุบันหลายบริษัทก็มีการติดต่อทำสัญญาอย่างเป็นทางการ ในการนำเนื้อหาและข้อมูลจากบริษัทมาใช้ในการเทรน AI และอัปเดตข้อมูลแบบเรียลไทม์ เพื่อให้ฐานข้อมูลของโมเดลเที่ยงตรงมีประสิทธิภาพ
หนึ่งในบริษัทที่ดีลกับบริษัทข่าวจำนวนมากคือ OpenAI ที่ตกลงจ่ายเงินเพื่อขอใช้ข้อมูลจากสำนักข่าวหลายแห่ง เช่น Time, Financial Times, Business Insider, AP News ไปจน Reddit ทั้งสัญญาสำหรับใช้ในการเทรนโมเดล หรือใช้เป็นแหล่งอ้างอิงเนื้อหา ช่วยให้โมเดลมีประสิทธิภาพและความน่าเชื่อถือยิ่งขึ้น
อีกหนึ่งบริษัทที่มีดีลกับสำนักข่าวหลายแห่งไม่แพ้กันคือ Microsoft โดยมีการเซ็นสัญญากับสื่อหลายเจ้า เช่น Reuters, Axel Springer, Hearst Magazines, USA Today Network, Financial Times ฯลฯ ไปจนสำนักพิมพ์วิชาการอย่าง Informa สำหรับนำมาใช้งานในผลิตภัณฑ์ Copilot Daily
หลายบริษัทเองก็เริ่มมีข้อตกลงดีลการใช้งานเนื้อหาเพิ่มเติมเช่นกันอย่าง Google ที่มีการดีลกับ Bloomberg และบริษัทอื่นเพื่อนำข้อมูลมาเทรน Gemini และผลิตภัณฑ์ AI อื่นๆ หรือแม้แต่ Perplexity เองก็เริ่มมีการร่วมมือเชิงพาณิชย์และแนวคิดในการจัดแบ่งรายได้กับบริษัทสื่อหลายแห่งแล้วเช่นกัน
นี่จึงอาจเป็นแนวทางที่ลงตัวระหว่างความต้องการเข้าถึงข้อมูลของบริษัท AI และรายได้ของบริษัทสื่อก็เป็นได้
ที่มา
https://aboutus.ft.com/press_release/openai
https://www.medianama.com/2023/07/223-ap-openai-partner-generative-ai-agreement/
https://www.japantimes.co.jp/news/2025/08/08/japan/crime-legal/yomiuri-sues-free-riding-ai-firm/
https://www.theverge.com/2024/7/31/24210565/reddit-microsoft-anthropic-perplexity-pay-ai-search


