กกต. โต้กลับ! กางแผนพิจารณาคำร้องค้านเลือก สว. 577 เรื่อง
สำนักงานคณะกรรมการการเลือกตั้ง (กกต.) เปิดแผนการทำงานพิจารณาคำร้องคัดค้านเลือก สว. ทะลุ 577 เรื่อง ชี้เสร็จสิ้นแล้วกว่าครึ่ง เร่งเครื่องสอบที่เหลือ
สำนักงานคณะกรรมการการเลือกตั้ง สรุปการดำเนินการเกี่ยวกับคำร้อง / สำนวน เรื่องคัดค้านการเลือกสมาชิกวุฒิสภา
ตามที่คณะกรรมการการเลือกตั้งได้จัดการเลือกสมาชิกวุฒิสภาระดับอำเภอ เมื่อวันที่ 9 มิถุนายน 2567 ระดับจังหวัด เมื่อวันที่ 16 มิถุนายน 2567 และระดับประเทศ เมื่อวันที่ 26 มิถุนายน 2567 นั้น
สำนักงานคณะกรรมการการเลือกตั้งขอเรียนว่า ในการเลือกสมาชิกวุฒิสภาดังกล่าว มีคำร้อง / ความปรากฏ จำนวนทั้งสิ้น 577 เรื่อง (ข้อมูล ณ วันที่ 7 มีนาคม 2568) โดยมีรายละเอียดดังนี้
คำร้อง / ความปรากฏ ประกอบด้วย
1. ดำเนินการแล้วเสร็จ จำนวน 299 เรื่อง ประกอบด้วย
1.1 พิจารณาคำร้องแล้ว จำนวน 224 เรื่อง
- สั่งไม่รับ / รวบรวมเป็นข้อมูล จำนวน 100 เรื่อง
- สั่งยกคำร้อง / สั่งยุติเรื่อง จำนวน 122 เรื่อง
- สั่งนับคะแนนใหม่ จำนวน 2 เรื่อง
1.2 วินิจฉัยชี้ขาดสำนวนแล้ว จำนวน 75 สำนวน
- ยกคำร้อง จำนวน 62 สำนวน
- ระงับสิทธิ จำนวน 2 สำนวน
- ดำเนินคดีอาญา จำนวน 6 สำนวน
- ยื่นคำร้องต่อศาล จำนวน 5 สำนวน
2. อยู่ระหว่างดำเนินการ จำนวน 278 เรื่อง
- ตรวจคำร้อง / ตรวจสอบ / ตรวจมูล จำนวน 1 เรื่อง
- เสนอสั่งไม่รับ / รายงานตรวจสอบ / รายงานตรวจมูล จำนวน 17 เรื่อง
- สืบสวน / ไต่สวน จำนวน 5 สำนวน
- สนง.กกต. สรุปสำนวน / จัดทำความเห็น เลขาธิการ กกต. จำนวน 106 สำนวน
- สนง.กกต. เสนอสำนวนต่อคณะอนุกรรมการวินิจฉัย ฯ จำนวน 100 สำนวน
- สนง.กกต. อยู่ระหว่างเสนอสำนวนเข้าวาระการประชุม กกต. จำนวน 49 สำนวน
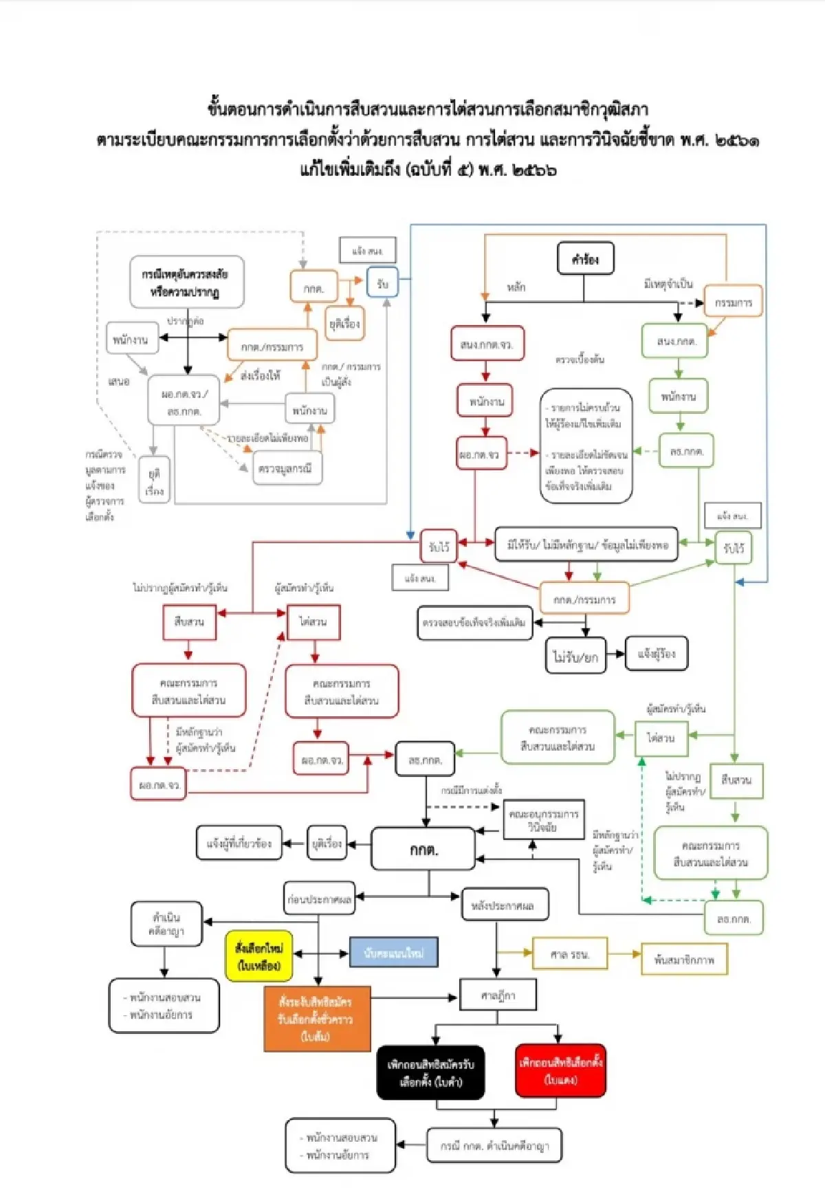
สำนักงานคณะกรรมการการเลือกตั้ง ขอเรียนให้ทราบเกี่ยวกับขั้นตอนในการดำเนินการทำคำร้อง / สำนวน เรื่องคัดค้านการเลือกสมาชิกวุฒิสภา ดังนี้
เมื่อคณะกรรมการสืบสวนสืบสวนและไต่สวนได้รับสำนวนแล้ว ให้ดำเนินการสืบสวนหรือไต่สวนและจัดทำความเห็น เพื่อเสนอให้ผู้อำนวยการการเลือกตั้งประจำจังหวัดมีความเห็นประกอบสำนวน
เมื่อดำเนินการแล้วเสร็จ ให้จัดส่งสำนวนไปยังสำนักงานคณะกรรมการการเลือกตั้ง (ส่วนกลาง) โดยเร็ว เมื่อสำนักงานคณะกรรมการการเลือกตั้ง (ส่วนกลาง) ได้รับสำนวนจากสำนักงานคณะกรรมการการเลือกตั้งประจำจังหวัด
ให้พนักงานสืบสวนและไต่สวนผู้รับผิดชอบสำนวนดำเนินการวิเคราะห์สำนวนและจัดทำความเห็นเลขาธิการคณะกรรมการการเลือกตั้ง เพื่อเสนอให้คณะอนุกรรมการวินิจฉัยชี้ขาดปัญหาหรือข้อโต้แย้งพิจารณา
เมื่อคณะอนุกรรมการวินิจฉัยชี้ขาดปัญหาหรือข้อโต้แย้งได้รับสำนวน ต้องพิจารณาจัดทำความเห็นและเสนอสำนวนให้คณะกรรมการการเลือกตั้งพิจารณา
เมื่อคณะกรรมการการเลือกตั้งได้รับสำนวน ต้องพิจารณาชี้ขาดหรือสั่งการโดยเร็ว
ทั้งนี้ ในการพิจารณาของทุกลำดับชั้น หากเห็นว่าสำนวนยังไม่ครบถ้วนสมบูรณ์สามารถสั่งให้ดำเนินการสืบสวนหรือไต่สวนเพิ่มเติมก่อนมีความเห็นได้
โดยกำหนดระยะเวลาดำเนินงานของสำนักงานคณะกรรมการการเลือกตั้ง ในการสืบสวน การไต่สวน เรื่องคัดค้านการเลือกสมาชิกวุฒิสภา มีขั้นตอนและระยะเวลาการดำเนินการ รายละเอียดปรากฏตามเอกสารแนบท้าย
โดยคณะกรรมการการเลือกตั้งได้มีประกาศเรื่อง กำหนดระยะเวลาดำเนินงานในกระบวนการยุติธรรมของสำนักงานคณะกรรมการการเลือกตั้ง พ.ศ. 2566 ข้อ 4
การกำหนดระยะเวลานี้มีวัตถุประสงค์เพื่อให้ผู้มีส่วนเกี่ยวข้องได้รับความยุติธรรมโดยไม่ล่าช้า
แต่ต้องไม่ให้เกิดผลกระทบต่อความเป็นอิสระในการอำนวยความยุติธรรมหรือการดำเนินงานโดยสุจริตของบุคคลใดไม่ว่าทางใด
ตามมาตรา 4 แห่งพระราชบัญญัติกำหนดระยะเวลาดำเนินงานในกระบวนการยุติธรรม พ.ศ. 2565


